国务院办公厅关于印发《“高效办成一件事” 2025年度第二批重点事项清单》的通知
来源: 中国政府网
 
发布日期: 2025-07-09
 
浏览量: 1
 
| | |
索 引 号: 000014349/2025-00060 主题分类: 综合政务\电子政务
发文机关: 国务院办公厅 成文日期: 2025年07月03日
标  题: 国务院办公厅关于印发《“高效办成一件事”2025年度第二批重点事项清单》的通知
发文字号: 国办函〔2025〕70号 发布日期: 2025年07月08日

国务院办公厅关于印发《“高效办成一件事”

2025年度第二批重点事项清单》的通知

国办函〔2025〕70号


各省、自治区、直辖市人民政府,国务院各部委、各直属机构:

《“高效办成一件事”2025年度第二批重点事项清单》已经国务院同意,现印发给你们,请结合实际认真组织实施。

国务院办公厅         

2025年7月3日          

(此件公开发布)



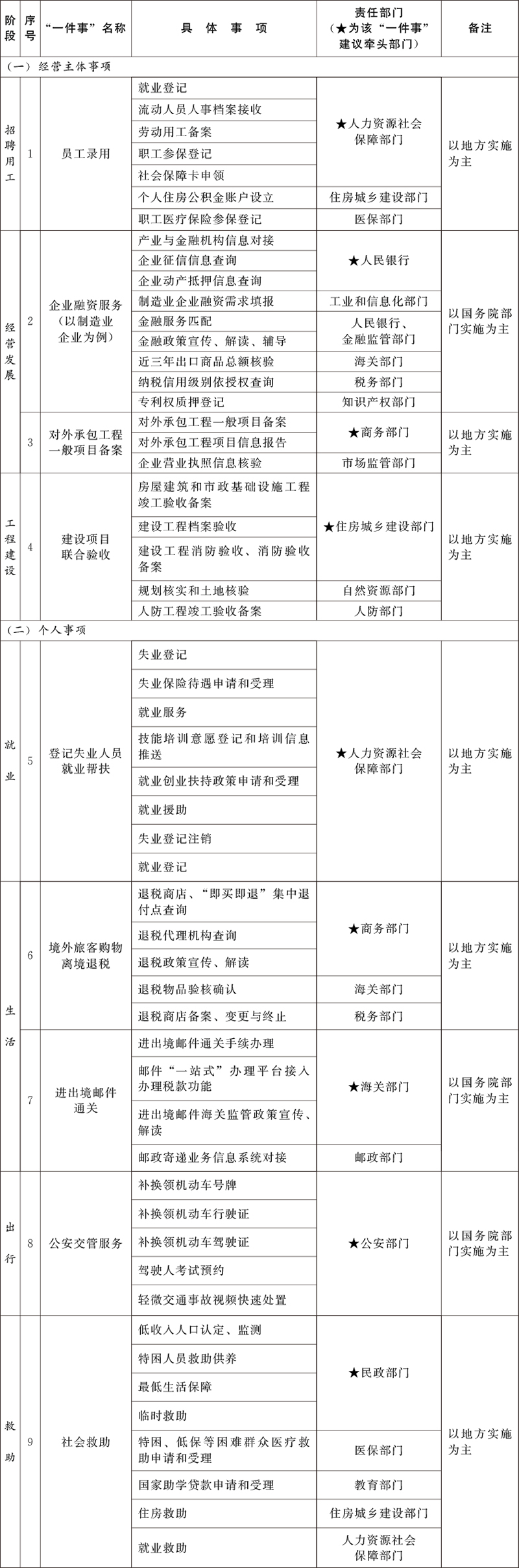
“高效办成一件事”2025年度第二批重点事项清单