湖南省人民政府办公厅
关于印发《湖南省“高效办成一件事”2025年度第一批重点事项清单》的通知
各市州、县市区人民政府,省政府各厅委、各直属机构:
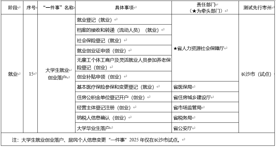
为贯彻落实党中央、国务院关于优化政务服务、推动“高效办成一件事”的决策部署,经省人民政府同意,现将《湖南省“高效办成一件事”2025年度第一批重点事项清单》印发给你们,请结合实际认真组织实施。各级各部门要进一步巩固和提升我省“高效办成一件事”工作成果,在持续推进2024年两批“高效办成一件事”重点事项落地见效的基础上,统筹推进2025年第一批重点事项清单实施工作,进一步促进政务服务标准化、规范化、便利化,不断提升企业和群众满意度、获得感。测试先行市州要开展集中攻关和创新示范,为全省全面应用形成可复制可推广的实施方案和典型经验。省直有关部门特别是重点事项牵头部门要用好2024年两批重点事项推进过程中形成的“行政侧+业务侧”“技术总支撑+技术小分队”“线下办理‘五专’机制”等行之有效的推进机制和办法,强化条块联动,加强业务指导和数据共享支撑,推动涉及本行业本领域“一件事”标准统一、业务协同,加强政策解读、舆论引导和经验推广。省数据局(省政务局)要持续加强对“高效办成一件事”工作的统筹协调和督促指导,确保事项按要求落地实施。
2025年3月18日






