湖南新增百余所校园篮球、排球特色学校

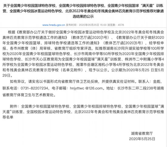
湖南省教育厅官网通知截图。
近日,湖南省教育厅在官方网站上公布了全国青少年校园篮球特色学校、全国青少年校园排球特色学校、全国青少年校园篮球“满天星”训练营、全国青少年校园冰雪运动特色学校、北京2022年冬奥会和冬残奥会奥林匹克教育示范学校推荐对象遴选结果的公示名单。公示期截至今日(5月29日)。
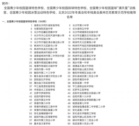
经过学校申报、各市州教育(体)局审核、省教育厅组织专家评选等流程,最终拟推荐湖南长沙同升湖实验学校等100所学校为2020年全国青少年校园篮球特色学校,长沙市周南中学等50所学校为2020年全国青少年校园排球特色学校,长沙市天心区教育局为全国青少年校园篮球“满天星”训练营,株洲市二中附属小学 、长沙市天心区青雅丽发学校、 浏阳市沙市镇赤马初级中学、长沙市岳麓区潭州实验小学等4所学校为全国青少年校园冰雪运动特色学校,株洲市二中附属小学、湘潭市岳塘区湘机小学、怀化市湖天中学、衡阳市珠晖区泉溪村小学等4所学校为北京2022年冬奥会和冬残奥会奥林匹克教育示范学校。
在刚刚闭幕的全国两会上,“如何更好地‘体教结合’以及鼓励青少年参与体育锻炼”成为了热议话题。全国政协委员、中国篮协主席姚明在题为《体教融合不能忽视人格塑造》的发言中提到:“没有体育的教育是不完整的,离开教育的体育是不牢固的。”中国女排队长朱婷也建议,体育教育的“关口”应该前移,早早在小朋友心里种下参与体育的种子,让运动成为伴随一生的习惯。(记者 周雨墨)


